HI,欢迎来到同城商讯,国内领先的本地信息自助发布服务平台!
立即登录
免费注册
头条商讯
同城信息
同城会展
同城直播
品牌商家
本地商家
手机版
手机版
扫码即可查看网页
客户端
客户端
点击查看下载页面
立即查看
公众号
邮箱
全国分站
首 页
同城热点
商讯头条
同城活动
同城会展
同城直播
本地商家
了解更多
关于我们
联系我们
合作伙伴
用户协议
免责声明
商家入驻
全国分支
会员中心
主站
北京站
上海站
广东站
重庆站
天津站
江苏站
浙江站
安徽站
福建站
山东站
山西站
河南站
河北站
黑龙江站
湖北站
湖南站
云南站
宁夏站
青海站
贵州站
辽宁站
吉林站
甘肃站
江西站
陕西站
广西站
海南站
西藏站
新疆站
四川站
内蒙古站
香港站
澳门站
台湾站
快速提交需求
立刻免费获取报价
图文详情
2024第110届全国糖酒会参展商手册中文版
发表时间: 2024-02-20
文章来源:会展管家大总管
浏览:
0
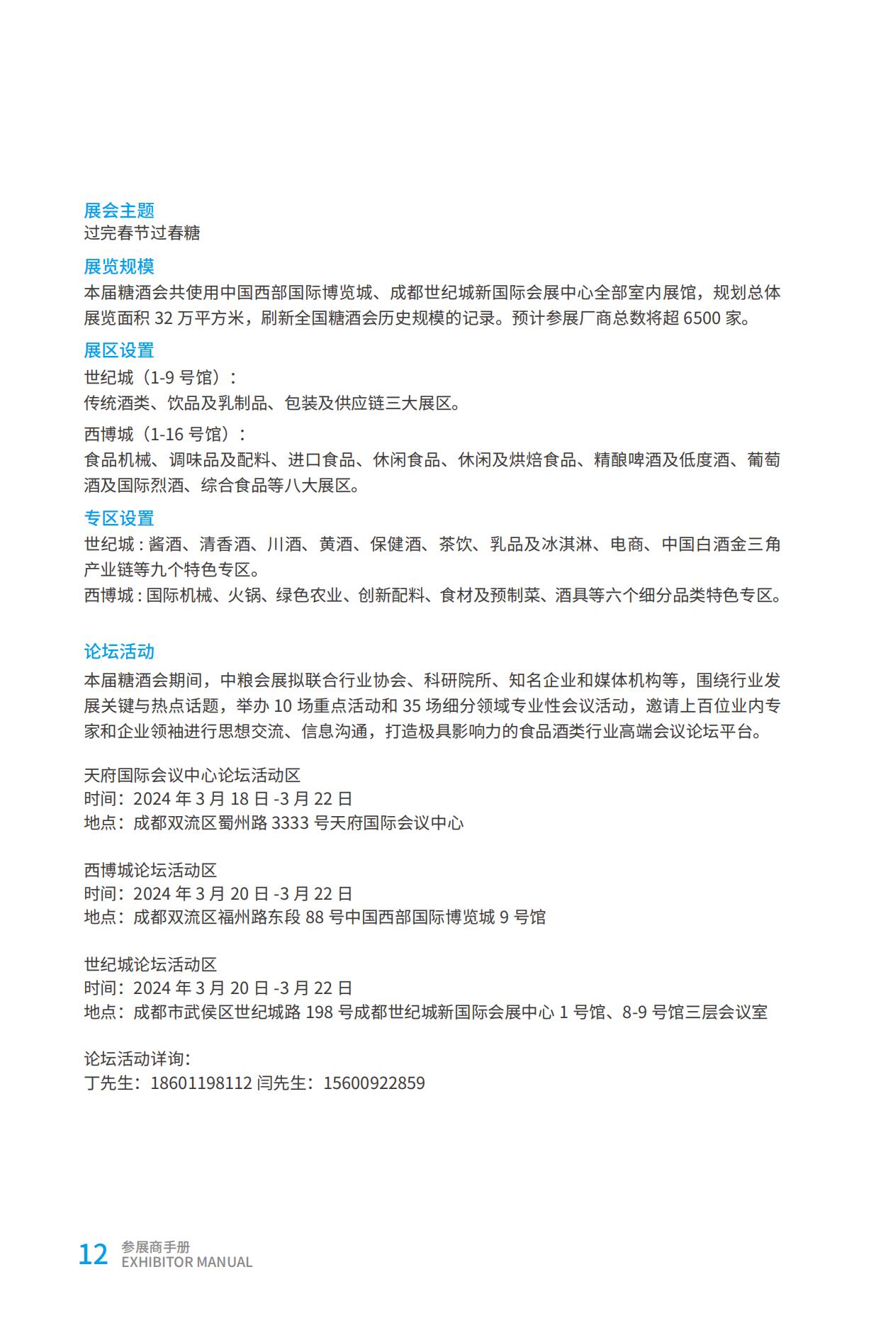
2024第110届全国糖酒会参展商手册中文版在线预览/下载》》
联系作者
admin
QQ
3119941190
微信
官网
TA的动态
2025-02-20
2025中国国际健康产业博览会
2025-02-20
2025第十五届中国国际清洁能源博览会
2025-02-20
2025CIHIE中国国际健康产业博览会(北京健康展健博会)
2025-02-19
聚焦早研服务,澳斯康生物正式发布Ginspire平台
2025-02-18
希洛门窗携手比利时ESSEVEE俱乐部,开启门窗营销新篇章
热门会展
1
2026年厄瓜多尔矿业展前瞻:南美“矿产宝库”的商业密码与掘金攻略
2
2026年温哥华CIM Connect展会:矿业界的达沃斯论坛即将开幕
3
2026贵阳餐饮供应链展览会
4
2026第九届中国私域新渠道团长大会26年3月18-20日在沪举办
5
2026全球自有品牌产品亚洲展(郑州)
6
2026第18届高端健康饮用水及功能康养水产业展
7
2025CIHIE健博会曁高端健康饮用水产业深圳展
8
CES Asia 2025聚焦低空经济与AI数字艺术,呈现科技融合新图景
9
全球企业聚焦CES Asia 2025,竞逐科技产业未来话语权
10
聚焦“成交”价值,CES Asia2025构建高效商业对接生态
热门展会
1
2026年第三十九届中国国际五金博览会
2
2026第九届中国私域新渠道团长大会26年3月18-20日在沪举办
3
2026中国(广州)跨境电商交易会(CCEF)
4
2026中国国际管材展览会 (Tube China)
5
2026年上海CBME孕婴童展览会
6
2026年第110届中国劳动保护用品交易会
7
2026年全球高端食品展览会
8
2026第十九届世界制药机械、包装设备与材料中国展(PMEC China)
9
2026深圳国际人工智能展览会(高交会)
10
2026深圳国际机器人展览会·高交会